HA7WEN
Vezérlő Yaesu G-5500 antennaforgatóhoz:
1. V 1.0 - soros port
2. V 2.0 - USB port
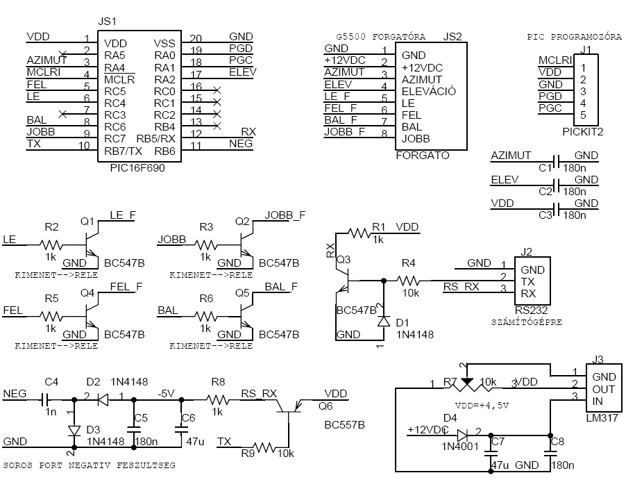
Antennaforgató vezérlő soros porton (RS232)

Alkatrészlista:
5 db 180nF 25V C1,C2,C3,C5,C8
1 db 1nF(rajzon) valójában 180nF C4
2 db 47uF 16V C7,C6
3 db 1N4148 D1,D2,D3
1 db 1N4001 D4
1 db PIC16F690 JS1
1 db 8 pólusú raszteres tüskesor hüvely FORGATO
1 db 5 pólusú raszteres tüskesor PICKIT2
1 db 3 pólusú raszteres tüskesor hüvely RS232 (soros port)
1 db LM317 / TO220 J3
5 db BC547B Q1,Q2,Q3,Q4,Q5
1 db BC557B Q6
6 db 1 kOhm R1,R2,R3,R5,R6,R8
3 db 10 kOhm R4,R7,R9
A PIC programjának forráskódja itt.
A használt C-compiler innen tölthető le.
A "bégethető" HEX fájl itt.
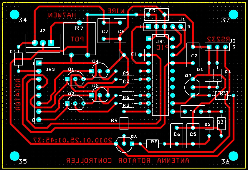
A nyomtatott áramköri terv:

A vasalható NYÁK rajzolat:

Nyomtasd 78,74 x 54,61 mm méretben (3100x2150 mil)!
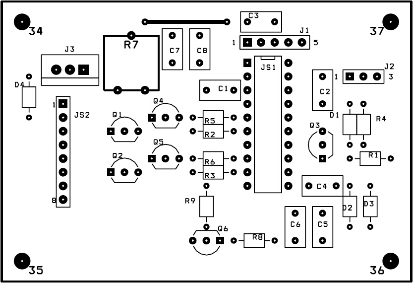
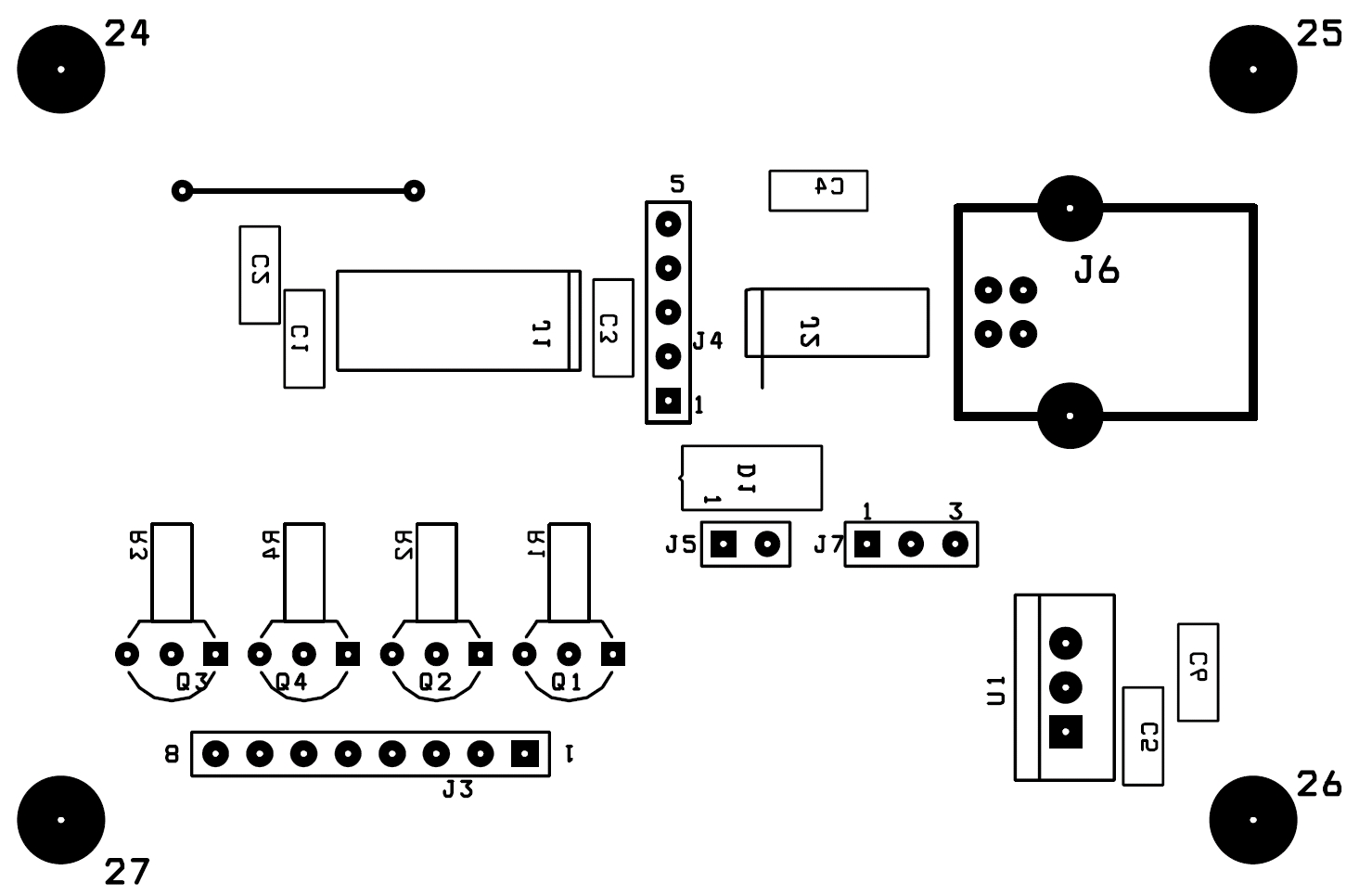
Az alkatrész ültetési rajz:

------------------------------------------------------------------------------------------------------------------------------------------------
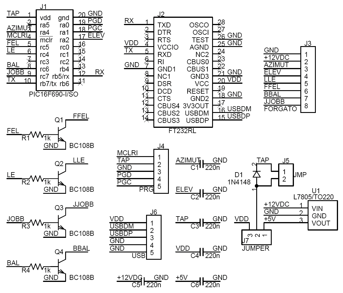
Antennaforgató vezérlő USB porton

Alkatrészlista:
6 db 220nF C1,C2,C3,C4,C5,C6
1 db 1N4148 D1
1 db PIC16F690-I/SO IC J1
1 db FT232RL IC J2
1 db FORGATO J3 tüskesor
1 db PRG J4 tüskesor
1 db JMP J5 tüskesor
1 db USB-B alj J6
1 db JUMPER J7 tüskesor
4 db BC108B vagy BC547B Q1,Q2,Q3,Q4
4 db 1 kOhm R1,R2,R3,R4
1 db 7805/TO220 U1 IC
Az FTDI (FT232RL) chiphez tartozó driver innen töltheto le.
A nyomtatott áramköri terv:

Vigyázz! A Q1, Q2, Q3, Q4 tranzisztor fordítva ültetendő be (síklapja néz a tüskesor felé)!
A vasalható NYÁK rajzolat:

Nyomtasd 83,82 x 58,42 mm méretben (3300X2300 mil)!
Az alkatrész ültetési rajz:

Vigyázz! A Q1, Q2, Q3, Q4 tranzisztor fordítva ültetendő be (síklapja néz a tüskesor felé)!
2010.01.26.